Project: Balloon Analogue Risk Task
Overview
The Balloon Analogue Risk Task (BART) was designed to serve as an online-hosted measure of risk-taking behaviors when individuals are in a cooperative or competitive position.
This project aimed to provide insights into how individuals make decisions under risk and uncertainty, and how these decisions are influenced by social contexts such as gender.
Development Details
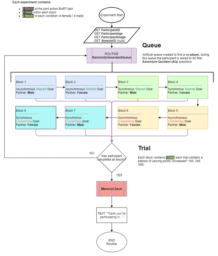
The development of the BART involved several stages, including initial research, design, implementation, and testing. The project was developed using Python and PsychoPy, an open source application used for neuroscience and psychology research. The project itself was hosted on Pavlovia - a community for researchers in the behavioural sciences to run, share, and explore experiments online.
- Interactive and user-friendly interface
- Multi-player data collection and analysis
- Customisable settings such as different blocking for different research needs
- Secure and confidential data retrieval from the online platform
Screenshots
Outcomes
The BART has been successfully used in studies to measure risk-taking behaviors. The outcomes of these studies have provided valuable insights into decision-making processes.
Some key findings from the study include:
- Individuals tend to take more risks in competitive settings compared to cooperative settings, at least when competing with a financial incentive.
- Risk-taking behaviours appear to be influenced by individual differences such as past experiences with competitive games and gambling.
- The Joint-Action Balloon Analogue Risk-taking Task appears to be a reliable and valid measure of risk-taking behaviors, although further testing is needed to affirm this.
Future Work
Future work on the BART aims to focus on enhancing its features and expanding its applications. Some planned improvements include:
- Integration with other data collection tools and platforms
- Development of mobile versions
- Incorporation of advanced data analysis techniques
- Collaboration with researchers from different fields to explore new research questions